Functies en gegevens, Core
Inleiding
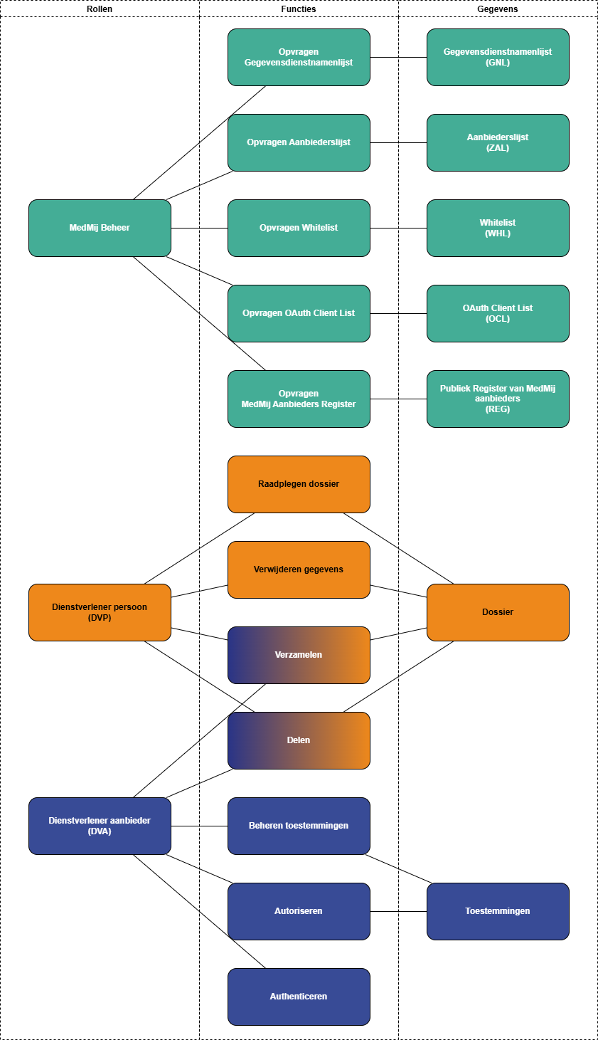
Onderstaand diagram toont de centrale functies die vanuit de MedMij Core worden aangeboden, welke rollen verantwoordelijk zijn voor het leveren van deze functies en welke gegevens door de functie geleverd worden.
MedMij Beheer is verantwoordelijk voor de levering van de functies rondom de te gebruiken lijsten en het register. Hierbij gaat het om:
Opvragen Aanbiedersregister
Omdat een Persoon de regie voert over de eigen gezondheidsgegevens, moet een Dienstverlener persoon de gegevens beschikbaar stellen. Dit gebeurt vanuit de functie Raadplegen Dossier. Om de regie van de Persoon verder te ondersteunen, moet een Dienstverlener persoon de functie Verwijderen Gegevens beschikbaar stellen. Dit betreft minimaal het verwijderen van gezondheidsgegevens die via de MedMij functie Verzamelen zijn toegevoegd.
Omdat deze functies door de Dienstverlener persoon zelf zijn in te vullen, zijn deze niet verder uitgewerkt in het afsprakenstelsel. Hierbij moet wel voldaan worden aan de verantwoordelijkheden core.dossier.103, core.dossier.104, core.dossier.105 en core.dossier.106.
Dienstverlener aanbieder biedt aan Dienstverlener persoon twee functies:
Dienstverlener aanbieder biedt aan de Persoon een functie welke alleen via Dienstverleners persoon gestart kan worden:
Om deze drie functies mogelijk te maken biedt Dienstverlener aanbieder ook de volgende twee functies aan de Persoon:
Lijsten
In het MedMij Afsprakenstelsel worden, ten behoeven van de hoofdfunctie Coördinatie, vier lijsten gebruikt voor de interoperabiliteit en het vertrouwen tussen het Persoonsdomein en het Aanbiedersdomein. Daarnaast levert MedMij een publiek toegankelijk Aanbiedersregister.
lijst | afkorting | wordt opgehaald en gebruikt door | informatie-inhoud | |
|---|---|---|---|---|
Dienstverlener Persoon | Dienstverlener Aanbieder | |||
Aanbiederslijst | ZAL | X | welke Aanbieders welke Gegevensdiensten aanbieden, en eventueel ook Abonnementen daarop, en op welke adressen zij die laten laten ontsluiten, gegeven een zekere Interfaceversie | |
OAuth Client List | OCL | X | de namen van Dienstverlener persoon, welke Gegevensdiensten zij mogen gebruiken en naar welke adressen mogelijk Notificaties in het kader van Abonnementen op die Gegevensdiensten kunnen worden gestuurd, gegeven een zekere Interfaceversie | |
Gegevensdienstnamenlijst | GNL | X | X | de gebruiksvriendelijke namen van Gegevensdiensten |
Whitelist | WHL | X | X | welke Nodes actief mogen zijn op het MedMij-netwerk |
Aanbiedersregister
| REG | Een publiek toegankelijk register van Aanbieders, de door hen geleverde gegevensdiensten en extra informatie zoals uitwisselingsstatus. Dit register is voor mensen eenvoudig leesbaar. Het register is gebaseerd op technische broninformatie uit achterliggende systemen. | ||
Beschikbaarheids- en ontvankelijkheidsvoorwaarde
Beschikbaarheid
Binnen de functies Verzamelen en Abonneren (extensie) moet de beschikbaarheidstoets worden uitgevoerd, omdat:
Dataminimalisatie
Er worden geen gegevens uitgewisseld indien de beschikbaarheidstoets een negatief resultaat heeft.Gebruiksvriendelijkheid
Het resultaat van de beschikbaarheidstoets wordt met de Persoon gedeeld, indien deze negatief is. Hierdoor weet de Persoon wat er gaande is.
De beschikbaarheidstoets omvat de controle op de aanwezigheid van een behandelrelatie (kent de Aanbieder de Persoon). Daarnaast wordt de leeftijd van de Persoon gecontroleerd en wordt getoetst of de Aanbieder de gewenste gegevens beschikbaar heeft.
De vroege beschikbaarheidstoets (optioneel)
De beschikbaarheidstoets kan optioneel worden uitgevoerd op de authorization interface. Bij de uitvoering van dit proces wordt de Persoon geauthenticeerd, waarna direct de beschikbaarheidstoets kan worden uitgevoerd. Zie voor verdere uitwerking de functie Autoriseren.
De late beschikbaarheidstoets (verplicht)
In de basis wordt in de uitvoering van de functies Verzamelen en Abonneren drie interfaces gebruik:
Authorization interface;
Token interface;
Resource interface.
Bij langdurige toestemming wordt de authorization interface alleen bij het eerste gebruik aangeroepen. Zodra de langdurige toestemming (her)gebruikt wordt, vervalt deze stap. Daarom moet de beschikbaarheidstoets op een later moment worden uitgevoerd. De voorkeur is dit bij de Token interface te doen. De reden hiertoe is dat het aantal aanroepen van de resource interface exponentieel groter kan zijn dan het aantal aanroepen van de token interface. Dit kan de performance van de resource interface schaden.
Ontvankelijkheid
De ontvankelijkheidstoets controleert:
of er een behandelrelatie is;
leeftijd persoon
Er wordt niet getoetst of de aanbieder gegevens beschikbaar heeft, maar of de Aanbieder openstaat gegevens te ontvangen. Er zijn twee varianten. De vroege variant is hetzelfde als de vroege variant van de beschikbaarheidstoets. De late variant van de ontvankelijkheidstoets kan alleen op de token interface uitgevoerd worden, omdat bij het gebruik van de resource interface binnen de functie delen direct gegevens uitgewisseld worden. Vanuit data-minimalisatie is dit een ongewenste situatie, waardoor het uitvoeren van de ontvankelijkheidstoets al op de Authorization of token interface verplicht is.
