Rollen, Abonneren
Inleiding
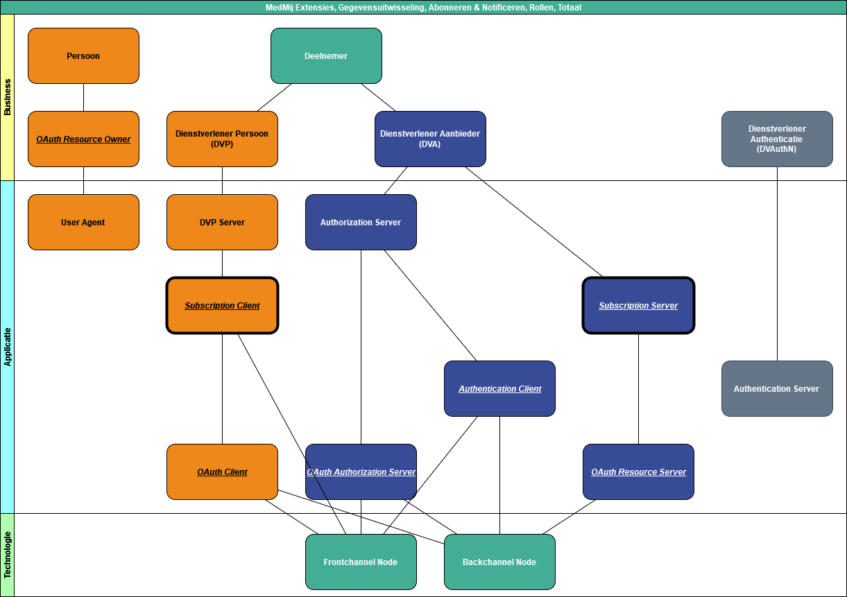
De MedMij Core beschrijft rol Resource Server. Nauw gerelateerd aan deze rol beschrijft deze extensie de rollen Subscription Server, Subscription Client, Notification Server en Notification Client.
Roldefinities
Toelichting
De basis voor het rollenmodel van deze extensie wordt gevormd door het rollenmodel van de MedMij Core. Alleen de bij deze extensie behorende rollen staan op deze pagina uitgewerkt.
Applicatie
- Subscription Server
Als Dienstverlener aanbieder de functie Abonneren aanbiedt dan biedt deze een geautomatiseerde rol voor het namens Aanbieders aangaan van Abonnementen, bestaande uit Authorization Server en Subscription Server.
- Subscription Client
Als Dienstverlener persoon de functie Abonneren aanbiedt dan biedt deze een geautomatiseerde rol voor het namens Personen aangaan van Abonnementen, genaamd Subscription Client.
- Notification Server
De Dienstverlener persoon stelt, indien deze functie Notificeren aanbiedt, aan Aanbieder een geautomatiseerde rol Notification Server ter beschikking, waarop de Aanbieder Notificaties kan aanbieden.
- Notification Client
Dienstverlener aanbieder biedt, indien deze functie Notificeren aanbiedt, een geautomatiseerde rol voor het namens Aanbieders plaatsen van Notificaties, genaamd Notification Client.

