Authenticeren voor Vertegenwoordiging
Inleiding
De functie Authenticeren voor Vertegenwoordiging is een afgeleide van de functie Authenticeren, die in de Core staat beschreven. Een groot gedeelte van de functie Authenticeren geldt ook voor de functie Authenticeren voor Vertegenwoordiging. Alleen de wijzigingen op de originele functie staan beschreven. De diagrammen tonen alleen de situatie waarin alle acties slagen (de zogenaamde happy flow). De oranje elementen horen (conform de MedMij-huisstijl) tot het Persoonsdomein, de blauwe tot het Aanbiedersdomein, de grijze tot het externe domein. Alleen de gewijzigde of nieuwe elementen zijn volledig zichtbaar.
Businesslaag
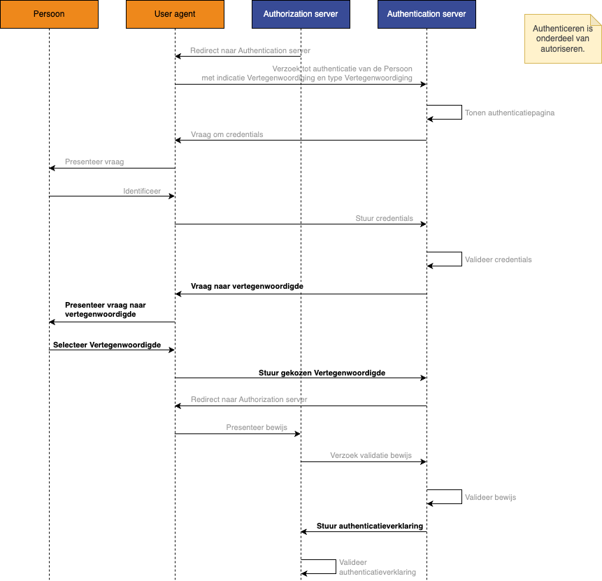
Hieronder staat de authenticatieflow beschreven, die geldig is voor de functie Vertegenwoordiging.
De wijzigingen richten zich volledig op het toevoegen van de functie Vertegenwoordiging. De totale procesgang van de functie Authenticeren voor Vertegenwoordiging kent de volgende stappen:
De Dienstverlener aanbieder ontvangt van de Dienstverlener Persoon een verzoek tot verzamelen op basis van vrijwillige Vertegenwoordiging of op basis van Vertegenwoordiging op grond van het ouderlijk gezag.
De Dienstverlener aanbieder start de authenticatieflow voor vrijwillige Vertegenwoordiging, of start de authenticatieflow voor Vertegenwoordiging op grond van het ouderlijk gezag.
De Dienstverlener aanbieder vraagt de Dienstverlener authenticatie de Persoon te authenticeren.
De Dienstverlener authenticatie laat de Persoon inloggen en controleert de gegevens.
De Dienstverlener authenticatie presenteert een lijst van Vertegenwoordigden waaruit de Persoon er één kiest.
De Dienstverlener authenticatie geeft een authenticatieverklaring uit. Deze bevat identificerende gegevens van Vertegenwoordigde en Vertegenwoordiger.
De Dienstverlener Aanbieder controleert de authenticatieverklaring op het gebruik van vertegenwoordiging en gaat verder in het proces.
Uitzonderingen op de Happy flow van de functie Authenticeren voor Vertegenwoordiging
In onderstaande tabel staan de uitzonderingssituaties beschreven die als uitbreiding gelden voor de uitzondering op de functie Authenticeren.
nr. | uitzondering | actie | vervolg |
|---|---|---|---|
Authenticeren Vertegenwoordiging 1 | Dienstverlener aanbieder kan de identiteit van de Vertegenwoordigde niet met voldoende zekerheid vast (laten) stellen. | Dienstverlener aanbieder informeert eerst de Persoon en daarna Dienstverlener persoon dat het verzoek niet wordt ingewilligd. | Allen stoppen de flow onmiddellijk na geïnformeerd te zijn over de uitzondering. |
Authenticeren Vertegenwoordiging 2 | Dienstverlener aanbieder kan de machtiging niet vast (laten) stellen |
Applicatielaag
Verantwoordelijkheden inzake uitzonderingen op de happy flow zijn opgenomen bij de respectievelijke interface, waar de uitzonderingen bij de functies zijn genoemd.
De flow van de functie Authenticeren kent voor Vertegenwoordiging de volgende wijzigingen:
De Dienstverlener aanbieder ontvangt van de Dienstverlener Persoon een verzoek tot verzamelen op basis van vrijwillige Vertegenwoordiging of op basis van Vertegenwoordiging op grond van het ouderlijk gezag.
Wanneer de Dienstverlener aanbieder een verzoek tot verzamelen op basis van een vrijwillige Vertegenwoordiging ontvangt, vraagt de Dienstverlener aanbieder de Dienstverlener authenticatie, de authenticatie flow te starten voor Vertegenwoordiging op basis van een vrijwillige machtiging. De scope van het authorization request bevat de letterlijke waarde 'onbehalfof'.
Wanneer de Dienstverlener aanbieder een verzoek tot verzamelen op basis van Vertegenwoordiging op grond van het ouderlijk gezag ontvangt, vraagt de Dienstverlener aanbieder de Dienstverlener authenticatie, de authenticatie flow te starten voor Vertegenwoordiging op basis van het ouderlijk gezag. De scope van het authorization request bevat de letterlijke waarde 'onbehalfofchild'.
De DVAuthn toont de Persoon een inlogpagina voor de authenticatie.
Nadat de credentials van de Persoon zijn gevalideerd, worden de bij de Persoon behorende Vertegenwoordigden gepresenteerd.
De Persoon kiest één van de Vertegenwoordigden en maak dit kenbaar aan de Authentication server.
Voor het uitgeven van een authenticatieverklaring voegt de Authentication server hieraan de identificerende gegevens (BSN) van de Vertegenwoordigde en Vertegenwoordiger toe.
De Authorization server valideert of in de authenticatieverklaring de identificerende gegevens staan van de Vertegenwoordigde en Vertegenwoordiger:
De Authorization server stelt vast dat op de juiste manier gebruikgemaakt is van vrijwillige Vertegenwoordiging of van Vertegenwoordiging op grond van het ouderlijk gezag. Authorization server gaat verder met de flow.
De Authorization server stelt vast dat geen gebruikgemaakt is van vrijwillige Vertegenwoordiging of van Vertegenwoordiging op grond van het ouderlijk gezag, of niet op de juiste manier. Authorization server stopt de flow onmiddellijk.

