Autoriseren voor Vertegenwoordiging
Inleiding
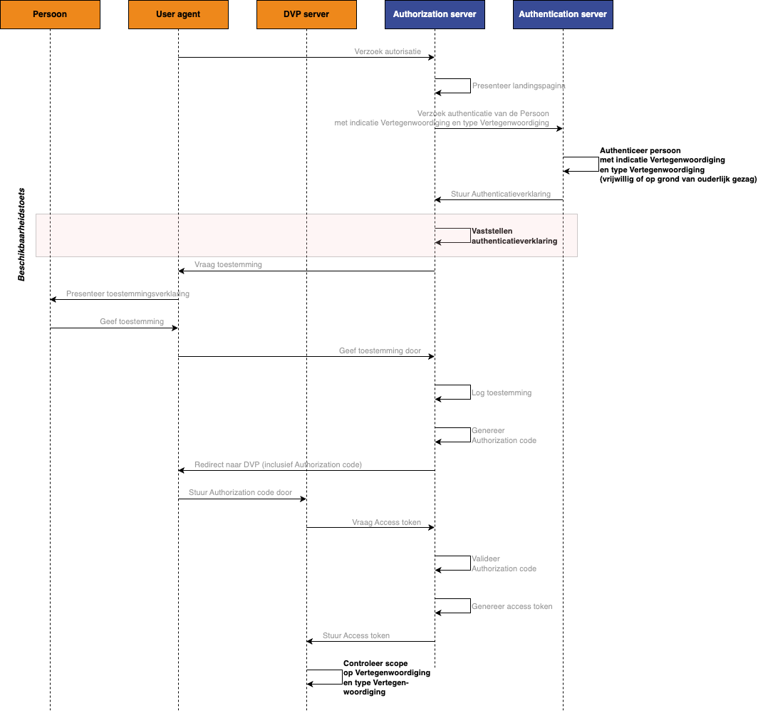
De functie Autoriseren voor Vertegenwoordiging is een afgeleide van de functie Autoriseren, die in de Core staat beschreven. Een groot gedeelte van de functie Autoriseren geldt ook voor de functie Autoriseren voor Vertegenwoordiging. Alleen de wijzigingen op de originele functie staan beschreven. De diagrammen tonen alleen de situatie waarin alle acties slagen tot en met dat de Dienstverlener persoon geautoriseerd is (de zogenaamde happy flow). De oranje elementen horen, conform de MedMij-huisstijl, tot het Persoonsdomein, de blauwe tot het Aanbiedersdomein, de grijze tot externe domein.
Businesslaag
De wijzigingen voor Vertegenwoordiging hebben vooral effect op de functie Authenticeren. Daarom is ook voor deze functie een afgeleide gemaakt. Daarnaast controleert de Dienstverlener aanbieder of tijdens authenticatie gebruikgemaakt is van vertegenwoordiging. Dezelfde controle wordt door de Dienstverlener persoon aan het einde van de flow uitgevoerd.
De totale procesgang van de functie Autoriseren voor Vertegenwoordiging kent de volgende stappen:
De Dienstverlener aanbieder ontvangt van de Dienstverlener Persoon een verzoek tot verzamelen op basis van vrijwillige Vertegenwoordiging of op basis van Vertegenwoordiging op grond van het ouderlijk gezag.
De Dienstverlener aanbieder vraagt de Dienstverlener authenticatie de Persoon te authenticeren.
De Dienstverlener aanbieder controleert of tijdens authenticatie gebruikgemaakt is van vrijwillige Vertegenwoordiging of van Vertegenwoordiging op grond van het ouderlijk gezag .
De Dienstverlener aanbieder vraagt aan de Persoon
of hij toestemming geeft tot het verstrekken van de gevraagde informatie aan de Dienstverlener persoon. Deze vraag staat op de pagina Toestemmingsverklaring.De Dienstverlener aanbieder
logt die toestemming en geeft een autorisatie af aan de Dienstverlener persoon.De Dienstverlener persoon controleert of gebruikgemaakt is van vrijwillige Vertegenwoordiging of op basis van Vertegenwoordiging op grond van het ouderlijk gezag.
Uitzonderingen op de Happy flow van de functie Autoriseren voor Vertegenwoordiging
Naast de uitzonderingen die gelden voor de functie Autorisatie gelden voor deze uitbreiding de volgende uitzonderingen:
nr. | uitzondering | actie | vervolg |
|---|---|---|---|
Autoriseren Vertegenwoordiging 1 | Dienstverlener aanbieder ondersteunt geen vrijwillige vertegenwoordiging | Dienstverlener aanbieder breekt de flow af en informeert Dienstverlener persoon betreffende een onjuiste scope, of Dienstverlener persoon breekt de flow af zodra duidelijk is dat in het Aanbiedersdomein geen vrijwillige vertegenwoordiging gebruikt is. | Allen stoppen de flow onmiddellijk na geïnformeerd te zijn over de uitzondering. |
Autoriseren Vertegenwoordiging 2 | Aanbieder - gegevensdienst combinatie ondersteunt geen vrijwillige vertegenwoordiging | Dienstverlener persoon biedt geen vrijwillige vertegenwoordiging aan, of breekt de flow af zodra duidelijk is dat in het Aanbiedersdomein geen vertegenwoordiging gebruikt is. | Dienstverlener persoon stopt de flow. |
Autoriseren Vertegenwoordiging 3 | Dienstverlener persoon ondersteunt geen vrijwillige vertegenwoordiging | Dienstverlener aanbieder biedt geen vrijwillige vertegenwoordiging aan, of breekt de flow af zodra duidelijk is dat bij de Authentication Server vertegenwoordiging gebruikt is. | Dienstverlener aanbieder stopt de flow. |
Autoriseren Vertegenwoordiging 4 | Dienstverlener aanbieder stelt op enig moment vast dat van vrijwillige Vertegenwoordigde bij Aanbieder geen gezondheidsinformatie voor die Gegevensdienst beschikbaar is. Hiervan is in elk geval sprake indien hetzij:
Zie de toelichting op Beschikbaarheids- en ontvankelijkheidsvoorwaarde. | Dienstverlener aanbieder informeert Dienstverlener persoon dat verzoek niet wordt ingewilligd. | Allen stoppen de flow onmiddellijk na geïnformeerd te zijn over de uitzondering. |
Autoriseren Vertegenwoordiging 5 | Dienstverlener aanbieder ondersteunt geen vertegenwoordiging op basis van het ouderlijk gezag | Dienstverlener aanbieder breekt de flow af en informeert Dienstverlener persoon betreffende een onjuiste scope, of Dienstverlener persoon breekt de flow af zodra duidelijk is dat in het Aanbiedersdomein geen vertegenwoordiging op basis van het ouderlijk gezag gebruikt is. | Allen stoppen de flow onmiddellijk na geïnformeerd te zijn over de uitzondering. |
Autoriseren Vertegenwoordiging 6 | Aanbieder - gegevensdienst combinatie ondersteunt geen vertegenwoordiging op basis van het ouderlijk gezag | Dienstverlener persoon biedt geen vertegenwoordiging op grond van het ouderlijk gezag aan, of breekt de flow af zodra duidelijk is dat in het Aanbiedersdomein geen vertegenwoordiging op grond van het ouderlijk gezaggebruikt is. | Dienstverlener persoon stopt de flow. |
Autoriseren Vertegenwoordiging 7 | Dienstverlener persoon ondersteunt geen vertegenwoordiging op basis van ouderlijk gezag | Dienstverlener aanbieder biedt geen vertegenwoordiging op grond van het ouderlijk gezag aan, of breekt de flow af zodra duidelijk is dat bij de Authentication Server vertegenwoordiging op grond van het ouderlijk gezag gebruikt is. | Dienstverlener aanbieder stopt de flow. |
Autoriseren Vertegenwoordiging 8 | Dienstverlener aanbieder stelt op enig moment vast dat van de Vertegenwoordigde op basis van het ouderlijk gezag bij de Aanbieder geen gezondheidsinformatie voor die Gegevensdienst beschikbaar is. Hiervan is in elk geval sprake indien hetzij:
Dit is een uitbreiding van de Beschikbaarheids- en ontvankelijkheidsvoorwaarde. | Dienstverlener aanbieder informeert Dienstverlener persoon dat verzoek niet wordt ingewilligd. | Allen stoppen de flow onmiddellijk na geïnformeerd te zijn over de uitzondering. |
Applicatielaag
De flow van de functie Autoriseren kent voor Vertegenwoordiging de volgende wijzigingen:
In plaats van de normale functie Authenticeren wordt een aangepast versie aangeroepen voor vrijwillige Vertegenwoordiging of Vertegenwoordiging op basis van ouderlijk gezag.
Na het verkrijgen van de authenticatieverklaring controleert de Authorization server of Vertegenwoordiging is toegepast binnen de functie Authenticeren is toegepast. Als Vertegenwoordiging is toegepast, dan wordt gecontroleerd of dit vrijwillige Vertegenwoordiging of Vertegenwoordiging op basis van het ouderlijk gezag betreft.
Indien vrijwillige Vertegenwoordiging is toegepast:
De Authorization server stelt vast dat tijdens authenticatie vrijwillige Vertegenwoordiging is toegepast en gaat verder met de flow.
De Authorization server stelt vast dat er geen vrijwillige Vertegenwoordiging is toegepast tijdens authenticatie, terwijl dit wel gevraagd werd. De Authorization server stopt de flow onmiddellijk.
De Authorization server stelt vast dat de in het Authorization request meegestuurde geboortedatum gelijk is aan de geboortedatum van de Vertegenwoordigde, zoals deze bekend is in de achterliggende component(en).
Indien Vertegenwoordiging op basis van het ouderlijk gezag is toegepast:
De Authorization server stelt vast dat tijdens authenticatie Vertegenwoordiging op basis van ouderlijk gezag is toegepast en gaat verder met de flow.
De Authorization server stelt vast dat er geen Vertegenwoordiging op basis van ouderlijk gezag is toegepast tijdens authenticatie, terwijl dit wel gevraagd werd. De Authorization server stopt de flow onmiddellijk.
De Authorization server stelt vast dat de in het Authorization request meegestuurde geboortedatum gelijk is aan de geboortedatum van de Vertegenwoordigde, zoals deze bekend is in de achterliggende component(en).
Na het verkrijgen van een access token controleert de DVP server de scope op het gebruik van Vertegenwoordiging.
Indien vrijwillige Vertegenwoordiging is toegepast: :
De DVP Server stelt vast dat de scope van het access-token 'onbehalfof' bevat waar dit in de scope van het Authorization Request ook meegegeven was. DVP Server gaat verder met de flow.
De DVP Server stelt vast dat de scope van het access-token geen 'onbehalfof' bevat waar dit in de scope van het Authorization Request wel meegegeven was. DVP Server stopt de flow onmiddellijk.
De DVP Server stelt vast dat de scope van het access-token 'onbehalfof' bevat waar dit in de scope van het Authorization Request niet meegegeven was. DVP Server stopt de flow onmiddellijk.
Indien Vertegenwoordiging op basis van het ouderlijk gezag is toegepast: :
De DVP Server stelt vast dat de scope van het access-token 'onbehalfofchild' bevat waar dit in de scope van het Authorization Request ook meegegeven was. DVP Server gaat verder met de flow.
De DVP Server stelt vast dat de scope van het access-token geen 'onbehalfofchild' bevat waar dit in de scope van het Authorization Request wel meegegeven was. DVP Server stopt de flow onmiddellijk.
De DVP Server stelt vast dat de scope van het access-token 'onbehalfofchild' bevat waar dit in de scope van het Authorization Request niet meegegeven was. DVP Server stopt de flow onmiddellijk.
De DVP server kan deze situaties alleen vaststellen als de DVP server vrijwillige Vertegenwoordiging en/of Vertegenwoordiging op basis van het ouderlijk gezag ondersteunt. Omdat deze extensie optioneel is voor alle deelnemers, kan de situatie zich voordoen dat de uitzondering wel van toepassing is, maar niet opgemerkt wordt door de DVP Server. Daarom heeft ook de Authorization Server de verantwoordelijkheid controles uit te voeren. Deze staan beschreven bij de Authorization interface.

